Day trading to sposób zarabiania na ruchach cen akcji, walut lub kryptowalut poprzez zamykanie wszystkich transakcji w ciągu jednego dnia. W tym artykule opiszę kluczowe formacje do handlu intraday, takie jak „Filiżanka z Uszkiem”, „Trójkąt” i „Flaga”, które pomagają wyznaczać punkty wejścia i wyjścia. Dowiesz się, jak je rozpoznawać na wykresach, łączyć ze wskaźnikami oraz wykorzystywać w strategiach na interwałach od 5 minut wzwyż.
To przejrzysty przewodnik z wyborem 10 najlepszych formacji do day tradingu dla początkujących i doświadczonych traderów, aby handlować skutecznie i z zyskiem. Przedstawię także prawdziwe przykłady transakcji oraz porady dotyczące zarządzania ryzykiem.
Artykuł obejmuje następujące tematy:
- Kwestie kluczowe
- 10 Powszechnych Dziennych Wzorów Handlowych
- Formacje handlowe: krótko
- Czym jest handel dzienny?
- Dlaczego Wzory Wykresów są Ważne
- Jak działają Wzory Wykresów na Forexie
- Jak rozpoznać formację handlową
- Jak Czytać Wzory Wykresów
- Strategie handlowe oparte na wzorach handlu krótkoterminowego i dziennego
- Najlepsze rady dla początkujących dotyczące korzystania ze wzorów handlu dziennego
- Wniosek
- Wzory Handlu Dziennego - Najczęściej zadawane pytania (FAQ)
Kwestie kluczowe
- Day trading to spekulacyjny handel w obrębie jednej sesji, bez przenoszenia pozycji na kolejny dzień. Obejmuje m.in. scalping (interwały 1–30 minut) oraz handel na wiadomościach (od 15 minut wzwyż).
- Formacje są cykliczne i odzwierciedlają psychologię rynku; najlepiej analizować je na wykresach świecowych, łącząc z wolumenem, trendami oraz poziomami wsparcia i oporu, aby uzyskać precyzyjne sygnały.
- Kluczowe typy: odwrócenia („Głowa i Ramiona”, „Podwójny Szczyt” / „Podwójne Dno”, „Klin Zwyżkujący”) oraz kontynuacji („Flaga”, „Proporczyk”, „Trójkąty”, „Klin Zniżkujący”).
- Rozpoznawanie: wybierać interwały czasowe M5–H1, koncentrować się na poziomach, czekać na wybicie i retest; łączyć z wskaźnikami w celu zwiększenia precyzji.
- Strategie: wejście po potwierdzeniu, cele ustalane na podstawie wysokości formacji, stop-lossy zgodne z zasadami zarządzania ryzykiem; testować na danych historycznych i dostosowywać do własnego stylu.
- Niuanse: dyscyplina jest konieczna, należy unikać pułapek i impulsywnych decyzji, brać pod uwagę publikacje wiadomości; formacje są skuteczne na płynnych i zmiennych instrumentach, jednak bez gwarancji. Niezbędna jest praktyka na demo.
10 Powszechnych Dziennych Wzorów Handlowych
W tym dziale przeanalizujemy 10 najlepszych wzorów handlowych, które najczęściej pojawiają się na wykresie podczas handlu dziennego.
Filiżanka z Uszkiem
Ten wzór wykresu występuje w różnych ramach czasowych i jest odpowiedni do handlu dziennego. Wzór ten można znaleźć w prawie wszystkich instrumentach finansowych.
Wzór filiżanki z uszkiem jest kontynuacją trendu wzrostowego, ale może być również niedźwiedzim wzorem odwrócenia.
Na tym piętnastominutowym wykresie EURUSD mamy przykład rozwijającego się wzoru filiżanki z uszkiem. W obecnej sytuacji można było otworzyć transakcję po całkowitym uformowaniu się wzoru i ponownym przetestowaniu przełamanego poziomu oporu. Obrazek pokazuje, że poziom oporu stał się poziomem wsparcia, a nad nim uformował się byczy świecowy wzór młota. Wyjście z uszka było sygnałem kupna. Ruch cenowy obliczany jest od dna filiżanki do poziomu oporu lub wyższego. Stop loss powinien znajdować się poniżej nowo utworzonej linii wsparcia.
Trójkąty
Pojawienie się na wykresie formacji trójkątów utrudnia przewidzenie ruchu ceny, ponieważ istnieją trzy rodzaje tego wzoru.
Symetryczny Trójkąt
Wzór symetrycznego trójkąta wygląda jak zwężenie wyżów i niżów cenowych. W obecnym przypadku trudno przewidzieć ruch kwotowań. Istnieje ryzyko pułapek na niedźwiedzie i byki, dlatego należy poczekać, aż trójkąt się potwierdzi w górę lub w dół, a cena wzrośnie. Warto poczekać też, aż cena przetestuje przełamany poziom.
Ruch cenowy oznacza symetryczny wzrost lub spadek kwotowań.
Na 30-minutowym wykresie cenowym UKBRENT pojawia się wzór symetrycznego trójkąta. Widać, że próbowano schwytać zarówno niedźwiedzie, jak i byki. W obecnej sytuacji przed podjęciem decyzji poczekaj na przełamanie trójkąta w górę lub w dół. Stop loss należy ustawić w środku zwężającego się kanału. Aby uzyskać dokładniejszy obraz, należy zastosować analizę świecową.
Niedźwiedzie podjęły próbę przebicia się przez dolną granicę trójkąta, jednak byki odparły atak, tworząc niedźwiedzią pułapkę ściskania świecy.
W takim przypadku musisz poczekać na ostateczną konsolidację ceny, a następnie otworzyć transakcję.
Zwyżkujący Trójkąt
Wzór trójkąta zwyżkującego ma wyraźną poziomą linię oporu. Po jego osiągnięciu kwotowania odwracają się, tworząc rosnące niże. Po konsolidacji instrument przebija ten poziom oporu, a cena nadal rośnie o wysokość trójkąta.
Ten 30-minutowy wykres BTCUSD jest przykładem formowania się zwyżkującego trójkąta.
Poniższy obrazek pokazuje tworzenie się poziomu oporu i rosnące niże, po których nastąpiło impulsowe przebicie kwotowań i konsolidacja cen powyżej poziomu oporu. Po ponownym przetestowaniu poziomu pojawiła się możliwość otwarcia pozycji kupna z celem na wysokości utworzonego trójkąta. Stop loss w tym przypadku znajduje się poniżej przełamanego poziomu oporu w odległości niżu świecy impulsowej.
Zniżkujący Trójkąt
Wzór trójkąta zniżkującego jest przeciwieństwem wzoru trójkąta zwyżkującego. Na tym obrazku widać wyraźny poziom wsparcia i płynny spadek wyżów. W efekcie dolna linia trendu zostaje przełamana, a cena nadal gwałtownie spada o wysokość trójkąta.
Poniżej możesz zobaczyć wzór znikżakującego trójkąta na 15-minutowym wykresie XAUUSD. Tutaj wyraźnie widać powstawanie tego wzoru. Spadek kwotowań poniżej poziomu wsparcia był kilkakrotnie blokowany. Jednocześnie następuje spadek wyżów instrumentu. Po konsolidacji poziom wsparcia został przełamany, a cena spadła. Krótka sprzedaż może nastąpić dopiero po konsolidacji ceny poniżej linii wsparcia. Take profit należy umieszczać mierząc wysokość trójkąta, tak jak w innych rodzajach tego wzoru. Stop loss w tym przypadku znajduje się powyżej poziomu wsparcia.
Chorągiewka
Chorągiewka jest wzorem kontynuacji trendu. Istnieją dwa jej rodzaje: chorągiewka bycza i niedźwiedzia.
Cena tworzy maszt flagowy, a następnie pojawia się przebicie chorągiewki i impulsów kwotowań, gdy cena opuszcza chorągiewkę o wysokość masztu.
Ten wzór jest odpowiedni do handlu dziennego w ramach czasowych 5, 15 lub 30 minut i jest jednym z najlepszych do handlu dziennego.
Poniższy 30-minutowy wykres USDJPY pokazuje wyraźny wzór byczych i niedźwiedzich chorągiewek. Po aktywnym wzroście byczej chorągiewki i spadku niedźwiedziej, kwotowania są konsolidowane w malejącym lub rosnącym prostokącie, który tworzy wzór. Kupuj lub sprzedawaj tylko wtedy, gdy cena opuści wzór. Zlecenie stop loss powinno być umieszczone tuż pod lub nad samą chorągiewką, w zależności od tego, czy jest bycza, czy niedźwiedzia. Cel tego wzoru jest równy wysokości masztu.
Żniżkujący Klin
Wzór zniżkującego klina przypomina wzór trójkąta, więc początkujący traderzy często popełniają błędy podczas otwierania transakcji. Główną różnicą między zniżkującym klinem a zwyżkującym lub zniżkującm trójkątem jest ruch w dół linii wsparcia i oporu, podczas gdy trójkąt ma wyraźną poziomą linię wsparcia lub oporu. W ramach zarządzania ryzykiem ruch cenowy musi być zdefiniowany jako wysokość samego klina. Jednak przy ogromnym wzroście wolumenów handlowych kwotowania mogą wzrosnąć jeszcze bardziej.
Przykład zniżkującego klina można zobaczyć poniżej na 15-minutowym wykresie giełdowym Apple Inc.
Obrazek pokazuje, że cena stopniowo spadała po głównym trendzie zwyżkowym, podczas gdy niże i wyże ceny spadały. Po zawężeniu kanału handlowego nastąpiło impulsowe przełamanie kwotowań w górę. Po oczekiwaniu na ponowne przetestowanie przełamanego poziomu oporu, mogliśmy otworzyć transakcję kupna z celem o wysokości opadającego klina. Stop loss w tym przypadku powinien być ustawiony na dolnej granicy kanału handlowego.
Spodek
Ten wzór jest podobny do wzoru filiżanki z uszkiem. Różnica polega na braku uszka.
Wzór ten powstaje w trendzie spadkowym, gdy siły niedźwiedzi się kończą, cena osiągnęła lokalne dno na wykresie, a byki stają się bardziej aktywne. Po konsolidacji aktywa w kanale bocznym kwotowania przebijają poziom dekoltu w górę i przesuwają się w korekcyjnej dynamice w górę na wysokość utworzonego wzoru.
Wzór spodka jest pokazany poniżej na 30-minutowym wykresie XAGUSD. Po spadku kwotowań aktywo znalazło lokalne dno, po czym nastąpiła konsolidacja instrumentu. Następnie pojawia się impulsowe przebicie ceny w górę i zamknięcie świecy powyżej poziomu dekoltu.
Mogliśmy otworzyć transakcję kupna wraz z otwarciem drugiej świecy.
Cel ruchu jest wskazywany jako wysokość od poziomu wsparcia do poziomu oporu. Stop loss w tym przypadku należy ustawić poniżej poziomu dekoltu.
Podwójny Szczyt
Wzór podwójnego szczytu jest często widoczny na wykresach cenowych w mniejszym i większym przedziale czasowym.
Instrument tworzy podwójny szczyt podczas handlu w kanale między poziomami wsparcia i oporu. Po nieudanej próbie drugiego przebicia poziomu oporu, kwotowania cofają się i pokonują dekolt – najwyższy poziom wsparcia. Po udanym przełamaniu i ponownym przetestowaniu nowo utworzonego oporu, cena porusza się dalej, kończąc tworzenie się wzoru.
Doskonały przykład tego wzoru widać na poniższym 30-minutowym wykresie USCRUDE.
Obrazek pokazuje powstawanie dwóch szczytów i impulsowe przebicie ich poziomu wsparcia. Następuje konsolidacja instrumentu poniżej i ponowne testowanie nowego oporu. Punkt wejścia znajduje się poniżej poziomu wsparcia. Następnie konserwatywny cel jest obliczany zgodnie z zasadami zarządzania środkami.
Docelowy rozmiar jest równy wysokości od najwyższego poziomu wsparcia do poziomu oporu. Stop loss w tym przypadku powinien być ustawiony powyżej poziomu wsparcia zgodnie z zasadami zarządzania ryzykiem.
Podwójne Dno
Wzór podwójnego dna jest przeciwieństwem wzoru podwójnego szczytu i sygnalizuje początek nowego trendu. Z reguły występuje w lokalnej podstawie instrumentu i dwukrotnie testuje poziom wsparcia. Rozwój tego wzoru obejmuje przebicie poziomu oporu, po czym kwotowania testują przełamany opór. Następnie cena odbija się wyżej do poziomu wysokości kanału bocznego, który uformował się między poziomami wsparcia i oporu.
Przykład tego wzoru można zobaczyć na 30-minutowym wykresie ETHUSD.
Poniższy obrazek pokazuje tworzenie się wzoru. Po utworzeniu drugiego dna, instrument skierował się w stronę poziomu oporu, który pokonał i ponownie przetestował, konsolidując się wyżej.
Moglibyśmy dokonać transakcji kupna po konsolidacji instrumentu powyżej poziomu oporu. Ruch cenowy jest równy wysokości bocznego kanału pomiędzy poziomami wsparcia i oporu.
Transakcję można było zamknąć w dwóch punktach. Stop loss w tym przypadku powinien być umieszczony niżej, zgodnie z zasadami zarządzania ryzykiem.
Byczy Młot
Wzór młota należy do analizy świecowej i charakteryzuje się byczym sygnałem odwrócenia. Młot to jeden z najlepszych wzorów do handlu dziennego. Powstaje na lokalnym dnie i sygnalizuje dominację kupujących na rynku. Handlując w oparciu o ten wzór, trader musi skupić się na sytuacji rynkowej jako całości.
Jeśli przed pojawieniem się młota ruch w dół był silny, istnieje duże prawdopodobieństwo, że po wzorze ruch w górę będzie równie silny. Ponadto, handlując w oparciu o ten wzór musisz zacząć od poziomów wsparcia i oporu, aby dokładniej określić dynamikę ceny.
Kolor młota nie jest ważny, ale sama struktura słupka tak. Jednak zielona świeca wskazuje na większą siłę nabywczą. Nazwa tego wzoru wzięła się od jego kształtu - niewielkiego korpusu i długiego knota przypominającego młot.
Na 15-minutowym wykresie CADJPY widzimy sygnał dzienny.
Pojawienie się młota oznacza, że przy tym znaku istnieje poziom wsparcia dla instrumentu, poniżej którego niedźwiedzie nie mogą zejść. To właśnie na poziomie oporu rozpoczął się spadek. Ruch spadkowy był silny i dlatego ożywienie implikowało silny ruch w górę.
Na poniższym obrazku powstała seria byczych młotów, po których kwotowania uległy odwróceniu. Transakcja kupna mogła zostać przeprowadzona po powstaniu drugiego młota. Stop loss powinien być umieszczony tuż poniżej niżu tego wzoru.
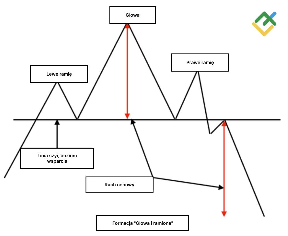
Głowa i Ramiona
Wzór głowy i ramion pojawia się na wykresach rzadziej niż inne formacje. Tworzy trzy wierzchołki, z których jeden znajduje się w środku, ponad dwoma pozostałymi. U podstawy tych szczytów znajduje się dekolt - poziom wsparcia. Transakcje sprzedaży powinny być otwierane dopiero po utworzeniu prawego ramienia, przełamaniu poziomu dekoltu przez kwotowania od góry do dołu i konsolidacji ceny w dół. Ponadto prawe ramię powinno być nieco wyższe niż lewe, ale nie zawsze.
W przypadku przebicia możliwa jest krótkoterminowa korekta w górę, aby przetestować nowo powstały opór.
Ruch cenowy jest obliczany jako odległość od poziomu dekoltu do głowy.
Na poniższym 15-minutowym wykresie BTCUSD znajduje się w pełni uformowany klasyczny wzór głowy i ramion.
Mogliśmy sprzedać instrument wtedy, gdy cena spadła poniżej dekoltu, a kwotowania skonsolidowały się poniżej tego poziomu. Take Profit można ustawić, mierząc odległość od poziomu szyi do poziomu głowy. Stop loss w tym przypadku powinien znajdować się tuż powyżej przełamanego poziomu wsparcia.
Klin
Wzór klina ma kilka odmian. Ten wzór może powstać zarówno w trendach wzrostowych, jak i spadkowych.
Zwyżkujący klin w trendach wzrostowych i spadkowych sygnalizuje rychłą zmianę kwotowań w dół. Zniżkujący klin w obu przypadkach wskazuje na rychłe przełamanie górnej linii trendu. Otwierając transakcje oparte na tym wzorze, musisz skupić się na wysokości formacji.
Przykład powstawania tego wzoru można zobaczyć na 30-minutowym wykresie GBPAUD. Poniższy obrazek pokazuje, że gdy kanał handlowy zawęził się i powstał wzór klina, nastąpiło impulsowe przełamanie ceny do poziomu wysokości tego wzoru.
Transakcję otwórz dopiero po pewnym umocnieniu ceny i wzroście wolumenów. Stop loss w tym przypadku powinien być ustawiony powyżej lub poniżej przełamanego poziomu, w zależności od rodzaju formacji.
Proporczyk
Wzór proporczyka jest podobny do wzoru chorągiewki. Różnica między proporczykiem a chorągiewką polega na tym, że ta pierwsza tworzy symetryczny trójkąt. W przypadku chorągiewki zakres cenowy ruchu liczony jest jako długość całego masztu. W przypadku proporczyka ruch cenowy jest równy długości od dna do początku wzoru symetrycznego trójkąta.
Na poniższym 15-minutowym wykresie XRPUSD możesz zobaczyć wzór byczego i niedźwiedziego proporczyka.
W obu przypadkach zakres cenowy ruchu jest równy wysokości od poziomu wsparcia lub oporu do początku wzoru symetrycznego trójkąta.
Punkty wejścia w obu przypadkach znajdują się na wyjściu ceny z trójkąta. Stop loss powinien znajdować się powyżej lub poniżej utworzonego wzoru, w zależności od ruchu.
Formacje handlowe: krótko
Formacje graficzne są ważnym narzędziem analizy technicznej, które pozwalają szybko rozpoznać potencjalne trendy. Poniżej znajduje się skrócona tabela z głównymi cechami popularnych formacji handlowych. Dzięki niej łatwiej rozpoznasz układy na wykresach cenowych i wykorzystasz je w tradingu.
Nazwa formacji | Kiedy się pojawia | Trend (byczy lub niedźwiedzi) |
Filiżanka z uszkiem | Po krótkiej konsolidacji | Byczy |
Trójkąt Symetryczny | W okresie rynkowej niejasności | Byczy/Niedźwiedzi |
Trójkąt Zwyżkujący | Podczas tworzenia się poziomu oporu | Byczy |
Trójkąt zniżkujący | Podczas tworzenia się poziomu wsparcia | Niedźwiedzi |
Głowa i Ramiona | Na końcu trendu wzrostowego | Niedźwiedzi |
Odwrócona Głowa i Ramiona | Na końcu trendu spadkowego | Byczy |
Podwójny Szczyt | Po dwóch szczytach na jednym poziomie | Niedźwiedzi |
Podwójne dno | Po dwóch minimach na jednym poziomie | Byczy |
Flaga | Krótkoterminowa konsolidacja trendu | Byczy/Niedźwiedzi |
Klin | Odwrócenie lub kontynuacja trendu | Byczy/Niedźwiedzi |
Czym jest handel dzienny?
Handel dzienny oznacza handel instrumentami finansowymi w ciągu dnia handlowego. W przypadku handlu dziennego otwarte pozycje nie są przenoszone na noc, ale raczej zamykane w ciągu jednego dnia handlowego.
Analizowany przedział czasowy zależy przede wszystkim od strategii handlu dziennego. Odnoszący sukcesy traderzy nie zalecają korzystania z ram czasowych krótszych niż 15 minut.
Istnieją dwa rodzaje handlu dziennego:
- Skalping wykorzystuje ramy czasowe od 1 do 30 minut.
- Handel w oparciu o wiadomości to handel w ciągu dnia, w którym traderzy oprócz analizy technicznej biorą pod uwagę czynniki informacyjne. Doświadczeni traderzy wiedzą, jak wydarzenia na świecie wpływają na rynek i biorą je pod uwagę. Ramy czasowe odpowiednie dla tego rodzaju handlu dziennego to 15 minut, 30 minut i jedna godzina.
Dlaczego Wzory Wykresów są Ważne
Wzory wykresów są ważne w handlu, ponieważ są ściśle powiązane z psychologią akcji cenowej. Analiza wykresów cenowych pojawiła się po raz pierwszy w XVII wieku.
Wygodniej jest analizować wzory cenowe na wykresie typu świecowego, ponieważ japońskie świece dostarczają więcej informacji: otwarcie i zamknięcie ceny, wyż i niż ruchu cenowego. Ważne jest to, aby nie mylić analizy wzorów cenowych z analizą świecową, która opiera się na ocenie wyglądu jednej świecy.
Z reguły wzory wykresów są cykliczne i powtarzają ruch, tworząc wzory w postaci figur geometrycznych. W oparciu o te wzory profesjonalny i początkujący trader może przewidzieć dalszy ruch cen i otwierać zyskowne transakcje, wyznaczając jasne cele dla tego ruchu.
Przykładami wykresów cenowych są takie wzory giełdowe, jak podwójne dno, podwójny szczyt, głowa i ramiona, odwrócona głowa i ramiona, byczy i niedźwiedzi klin, chorągiewka, trójkąt i inne.
Jak działają Wzory Wykresów na Forexie
Wzory graficzne Forexu to modele, których traderzy używają do określania kierunku dynamiki cenowej na podstawie jej ruchu w przeszłości. Głównym celem wzorów graficznych jest dostarczenie traderowi informacji o otwarciu krótkiej lub długiej pozycji. Na podstawie danych statystycznych i graficznych trader dąży do zyskownego handlu.
Jak rozpoznać formację handlową
Rozpoznawanie formacji handlowych wymaga od tradera uważności i systematycznego podejścia do analizy wykresów.
Pierwszym krokiem jest wybór odpowiedniego interwału czasowego. Krótkie ramy czasowe (np. M5 lub M15) nadają się do handlu dziennego. Wyższe interwały (H1 i wyższe) lepiej odzwierciedlają globalne tendencje rynkowe.
Następnie należy wyznaczyć kluczowe poziomy wsparcia i oporu – to właśnie w tych strefach najczęściej formują się różne formacje.
Uważnie analizuj strukturę ceny, zwracając uwagę na powtarzające się układy: szczyty, dołki, konsolidacje i silne ruchy impulsowe. Zaleca się również łączenie analizy wykresu z wskaźnikami wolumenu i zmienności – znacząco zwiększa to precyzję rozpoznania formacji i szanse na sukces.
Jak Czytać Wzory Wykresów
Wzory graficzne są łatwe do zidentyfikowania za pomocą japońskich świec, słupków i linii. W analizie graficznej istnieją dwa rodzaje wzorów:
1. Niedźwiedzie i bycze wzory odwrócenia:
- głowa i ramiona, odwrócona głowa i ramiona;
- podwójny szczyt i podwójny dół;
- zwyżkujący klin w trendzie wzrostowym i inne.
2. Wzory kontynuacji trendu:
- zniżkujący klin w trendzie spadkowym;
- zniżkujący klin w trendzie wzrostowym;
- niedźwiedzi i byczy prostokąt;
- niedźwiedzi i byczy proporczyk;
- symetryczny, zwyżkujący, zniżkujący trójkąt i inne.
Strategie handlowe oparte na wzorach handlu krótkoterminowego i dziennego
W przypadku strategii handlu dziennego możesz użyć wszystkich powyższych wzorów. Zalecane przedziały czasowe dla analizy to 5, 15 i 30 minut. W krótkoterminowej strategii handlowej na 1-2 dni możesz użyć wykresu godzinowego.
Poniżej znajduje się 5-minutowy wykres EURUSD przedstawiający wzór byczej chorągiewki. Po określeniu ruchu cenowego w oparciu o maszt i w oczekiwaniu, aż cena opuści wzór, otworzyłem minimalną transakcję kupna 0,01 lota z określonym celem dla instrumentu. Ustawiłem stop loss wewnątrz chorągiewki w punkcie, w którym rozpoczął się wzrost. Pół godziny później moja transakcja zamknęła się z zyskiem 1,62 USD.
Po przeanalizowaniu 15-minutowego wykresu GBPUSD zidentyfikowałem wzór zniżkującego klina, od którego miało nastąpić przebicie kwotowań.
Po przebiciu ceny i przetestowaniu poziomu otworzyłem transakcję kupna 0,01 lota.
W ramach strategii handlowej cel dla instrumentu znajdował się w odległości od początku trendu spadkowego do początku pierwszej korekty w górę. Stop loss został ustawiony w ramach zasad zarządzania ryzykiem tuż poniżej przełamanego poziomu.
Jakiś czas później transakcja została zamknięta w ciągu dnia z zyskiem 6,52 dolara.
Równolegle z dwoma innymi transakcjami pojawiła się również sytuacja kupna na 30-minutowym wykresie EURUSD. Na tym instrumencie utworzył się symetryczny trójkąt. Przypomnę, że w ramach strategii handlowej symetrycznego trójkąta cena może rosnąć i spadać. Dlatego najpierw musisz poczekać na potwierdzenie przełamania.
Poza tym u podstawy trójkąta uformował się byczy młot przed rozpoczęciem wzrostu, co było dodatkowym potwierdzeniem siły kupujących. Impulsowe przełamanie trójkąta utworzyło kolejny potwierdzający wzór - byczą chorągiewkę. Po wyjściu z chorągiewki otworzyłem transakcję kupna 0,01 lota, wyznaczając cel równy wysokości masztu. Stop loss został umieszczony poniżej utworzonej chorągiewki.
Cel został osiągnięty 1,5 godziny po otwarciu transakcji, a zysk wyniósł 3,14 USD.
Zacznij handlować z zaufanym brokerem
Najlepsze rady dla początkujących dotyczące korzystania ze wzorów handlu dziennego
Handel dzienny jest dość ryzykownym rodzajem dochodu, więc zanim zaczniesz handlować, spróbuj zastosować się do następujących wskazówek:
- Zanim zaczniesz handlować, określ nastroje rynkowe w różnych ramach czasowych, od 5 minut do wykresów dziennych.
- Zaleca się stosowanie na wykresie klasycznych wskaźników technicznych, takich jak RSI, Stochastyczny lub MACD w połączeniu z metodą analizy technicznej Akcji Cenowej.
- Po zidentyfikowaniu wzoru na wykresie poczekaj, aż w pełni się on uformuje i pojawi się zyskowny punkt wejścia.
- Aby nie stracić kapitału należy ustawić stop loss i przestrzegać zasad zarządzania ryzykiem.
- Handlując w ciągu dnia ważne jest monitorowanie ruchu cenowegp, ponieważ na dany instrument ma również wpływ tło wiadomości. Każdy czynnik na świecie może radykalnie zmienić kierunek ceny.
- Uważaj na pułapki na byki i niedźwiedzie. Często pojawiają się w niższych ramach czasowych, zachęcając traderów do otwierania stratnych transakcji.
- Zachowaj spokój podczas handlu i powstrzymaj się od impulsywnych decyzji, w przeciwnym razie stracisz depozyt.
Uzyskaj dostęp do konta demo na łatwej w obsłudze platformie Forexu, bez rejestracji
Wniosek
Artykuł ten zawiera szczegółową analizę handlu dziennego. Omówiono w nim podstawowe punkty, na które każdy trader musi zwrócić uwagę. Ustaliliśmy, że najlepiej analizować dzienne wzory handlowe w niższych ramach czasowych do maksymalnie jednej godziny. Poza tym artykuł szczegółowo omawia wzory analizy technicznej, które można wykorzystać do czerpania zysków poprzez zamykanie transakcji w ciągu dnia.
Dodatkowo w artykule omówiono strategie handlowe dla kilku wzorów, które zostały wypróbowane w praktyce.
Analiza wzorów cenowych ma zastosowanie do różnych instrumentów, w tym walut, kryptowalut i papierów wartościowych.
Możesz spróbować swoich sił w handlu na rynku finansowym, nie ryzykując żadnych pieniędzy, otwierając bezpłatne konto demo w LiteForex.
Wzory Handlu Dziennego - Najczęściej zadawane pytania (FAQ)
Wzory wykresów działają w dowolnym przedziale czasowym, także w handlu dziennym.
Najlepsze wzory do handlu dziennego to trójkąt, chorągiewka, proporczyk, klin i byczy młot.
Aby zidentyfikować wzory w ciągu dnia, zaleca się stosowanie ram czasowych do maksymalnie jednej godziny. W tych ramach możesz dostrzec powstawanie wzorów poprzez niewielkie zmniejszenie obrazu.
Skuteczne wzory świecowe w handlu dziennym obejmują wzory odwrócenia, takie jak młot, odwrócony młot, poranne i wieczorne gwiazdy, przenikanie, zasłona ciemnej chmury, wisielec, bycze i niedźwiedzie wzory objęcia.
Obecnie istnieje wiele wzorów do handlu na giełdzie, obejmujących zarówno analizę świec, jak i analizę wzorów cenowych.
Aby odnosić sukcesy w handlu, wystarczy nauczyć się 3-5 formacji do day tradingu, które dobrze rozumiesz, potrafisz znaleźć na wykresie i odczytywać ich sygnały. Najważniejsze są jakość wiedzy, regularna praktyka oraz dostosowanie strategii handlowej do formacji.

Treść tego artykułu stanowi wyłącznie prywatną opinię autora i może nie pokrywać się z oficjalnym stanowiskiem LiteForex. Materiały publikowane na tej stronie mają wyłącznie charakter informacyjny i nie mogą być traktowane jako porada inwestycyjna ani konsultacja w rozumieniu dyrektywy 2014/65/UE.
Zgodnie z przepisami prawa autorskiego artykuł ten jest chronionym obiektem własności intelektualnej, co obejmuje zakaz kopiowania i rozpowszechniania bez zgody.




































































